jiuyou.com九游物流集团所属中国包装有限责任公司(以下简称“中包公司”)和中国包装联合会(以下简称“中包联”)日前共同发布了2023年度包装行业科学技术奖(以下简称:“包装科技奖”)授奖决定,共有26项科技成果获奖。
包装科技奖是经国家科学技术部核准登记(国科奖社证字第0105号),由中包公司和中包联共同设立的面向包装行业的科学技术综合性奖项。旨在推动包装行业科技进步和科技创新工作,奖励在包装行业科学技术进步活动中作出突出贡献的组织和个人,促进包装行业科学技术事业的发展,提高包装行业的综合实力和水平。
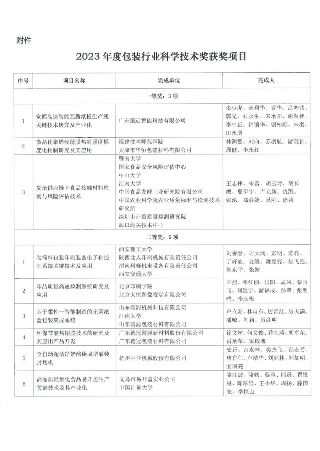
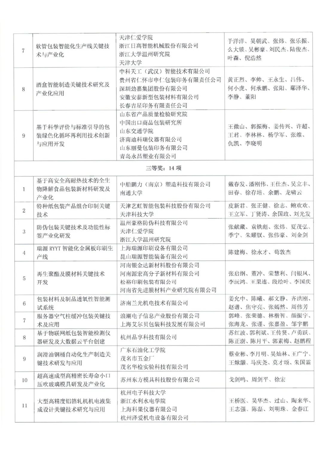
中包公司自3月发布申报通知后,收到各院校、企业的踊跃申报。9月初组织行业专家进行内部会议评审,9月下旬组织召开了包装科技奖管委会工作会议,管委会委员对拟授奖项目进行了审定,并对提名的3项一等奖项目进行了现场答辩评审,经质询、评议,管委会投票表决,一致通过了《宽幅高速智能瓦楞纸板生产线关键技术研究及产业化》等3个项目为一等奖。管委会还审定通过了《卷筒料包装印刷装备电子轴控制系统关键技术及应用》等9项二等奖项目和《基于高安全高耐热技术的全生物降解食品包装新材料研发及产业化》等14项三等奖项目。
随着包装科技奖在行业上认可度的不断提升,申报项目的总体水平和质量都有了明显提高,企业、高校和科研机构对包装科技奖的重视程度也逐年增强,项目质量和材料总体水平都有了显著提升。在今年的获奖项目中,有14个项目来自高校和科研机构。
中包公司今年还开展了自包装科技奖设立以来的首次线上申报培训。对奖项申报流程、系统使用、材料撰写等方面进行了系统全面的辅导,大大提升了申报材料的规范性。
包装科技奖自设立以来,对于包装科技的突破和进步起到了重要的推动作用,中包公司也将继续与中包联携手共同为包装行业发展贡献力量。



